您好,欢迎访问企名兴法律顾问专业团队网站

01案件来源
一律师同行称其服务的顾问单位被他人起诉侵害实用新型专利权,由于该律师同行非知识产权专业律师,遂向其顾问单位负责人推荐本律师团队承办该案。
02案件简述
A公司被B公司起诉侵害其实用新型专利权,诉请停止制造、销售、使用侵权产品;销毁库存产品及专用模具;赔偿经济损失与维权费用共计人民币100万元。
案件背景
B公司为工业自动化设备制造商,A公司为光学制品、玻璃制品的生产、加工商。涉案专利申请日为2019-10-18,A公司使用的被控设备系2020-12-23从第三人公司购买。该设备的技术方案包含了涉案专利的全部技术特征。涉案实用新型专利已做评价报告,结论为专利稳定。
B公司的法定代表人曾于第三人处任职软件工程师,其在第三人公司任职期间该公司已着手研发、试制涉案的专利设备,但由于第三人公司缺乏专利知识并未对该技术申请专利,也因公司搬迁导致以前的资料、图纸丢失、电脑系统重装,无法证明其在涉案专利申请日以前已掌握了该项技术。即无法已第三人掌握的技术作为现有技术抗辩。
但第三人公司负责人称,在B公司申请本实用新型专利以前C公司已公开销售采用了相同技术的设备。
专利背景技术
该专利为一玻璃清洗设备,核心发明点为将此前市场上的同类清洗设备的等离子处理装置从传输装置的上方(由上至下垂直投射对玻璃进行清洗)改成安装在传输装置的下方(由下至上垂直投射对玻璃进行清洗),这样以来就避免了等离子清洗时产生的的粉尘掉落在待清洗的玻璃上,对产品造成损伤,提高了产品合格率。同时,又避免了需对待加工产品的翻面,节省了人工,提升了工作效率。
03应诉策略
针对本案,本律师团队向A公司提出以下应诉策略:1、对涉案的实用新型专利做无效宣告申请。2、以被控设备的技术方案为C公司的现有技术抗辩。
04诉讼经过
A公司认为对涉案的实用新型专利做无效宣告申请的成本过高,期限过长。被起诉的信息长期挂在网上,供应商与客户均可查询到,对公司的信誉、商誉影响较大。要求以最小的成本应诉。
本律师团队以满足客户需求为宗旨,迅速要求A公司同C公司取得联系,希望能得到他们的出手相助,要求C公司提供在先销售的合同、付款凭证、发票及产品的设计图。在C公司提供了所需的材料后,经过对销售设备所采用的技术方案与专利技术方案进行对比,可以得出除几个部件是贯常设计或功能性设计以外,比如机罩、伺服电机、控制箱、显示器。其余的技术方案与专利技术相同,应该构成现有技术。后经联系就近的购买单位D公司,在对其正在使用的设备的技术方案再次与原告专利的全部权利要求逐一进行比对,确认与设计图纸、说明书一致。可以用来做现在技术抗辩。在征得D公司同意法院的勘验技术法官到该公司做现场勘验、对比以后,本律师团队马上向人民法院提交了现场勘验、比对申请书,得到主审法官的允许。
开庭当日上午,原被告的代理人、合议庭成员及负责勘验的技术官一同到D公司进行勘验比对,似乎一切都在掌握之中。可就在勘验与比对即将结束时,D公司的车间主管因为急于锁门下班用餐,主动站出来否定了我方的陈述,其称我方所说的几个结构(部件)在购买时都不存在。我方所陈述的传输带上方的压辊、压轮控制箱都是他本人带领的攻关小组经过无数次的试验后改装、加装的。并称其在D公司任设备主管近十年,该设备自投入使用至今一直由其操作与维护。于是主审法官对其进行了详细的询问并制作了询问笔录,还向D公司负责人求证了其在职期限、职务与工作职责。该负责人证实此人正是其车间主管,负责被勘验设备的使用与维护。如此以来由于此人与原被告均无利害关系,且长期负责被勘验设备的使用与维护。故,其所做陈述引起了主审法官与勘验技术官的浓厚兴趣,主审法官与勘验技术官的内心确认了该主管的陈述,等于苦心筹划的现有技术抗辩计划流产了。
果不其然,下午的庭审于我方十分不利,由于我方主张被控设备的技术方案与被勘验设备的技术方案相同,而涉案专利的技术方案又与被告专利的技术特征一致。原告要求保护的权利范围是全部的权利要求,经过将被控设备的技术方案与专利权利要求的技术方案逐一比对,被控设备的技术方案与专利的全部技术特征相同。法官审庭时明显倾向于采信D公司车间主管的陈述,不支持我方的现有技术抗辩,因此A公司败诉似乎已成定局。
由于B公司诉求赔偿金额为100万,而被控设备的售价近20万,按以前的判例判决A公司赔偿50万元以上几乎是板上钉钉的结果,甚至判决赔偿100万元也不是没有可能。事关A公司的重大利益,在目前整体经济下行环境下此判决足以让其资金链断裂,从而导致停产倒闭。在此情况下本律师团队另辟蹊径由团队付三元律师代表A公司向国家知识产权局对原告的专利提出无效宣告申请。并向人民法院申请中止审理。无效宣告申请经受理以后在等待口审开庭的过程中,B公司又对C公司与D公司提起了诉讼,诉求赔偿的金额与对B公司的诉讼一致,还要求C公司与D公司承担连带责任。C公司与D公司本为出于友情为A公司的应诉提供便利,可现在引火烧身。为此C公司与D公司均要求A公司代为应诉并承担该案的全部责任。甚至称因为被无端起诉将导致公司的声誉受损还要求A公司按照判决赔偿金额的2~5倍给予补偿。A公司股东与法定代表人骤感压力倍增,预感公司的至暗时刻已经临近。此期间主审法院数次催促如不能在审限届满以前拿出无效裁决将会如期判决。为此本律师团队承受了巨大的压力,几次恳请主审法官给予宽限。
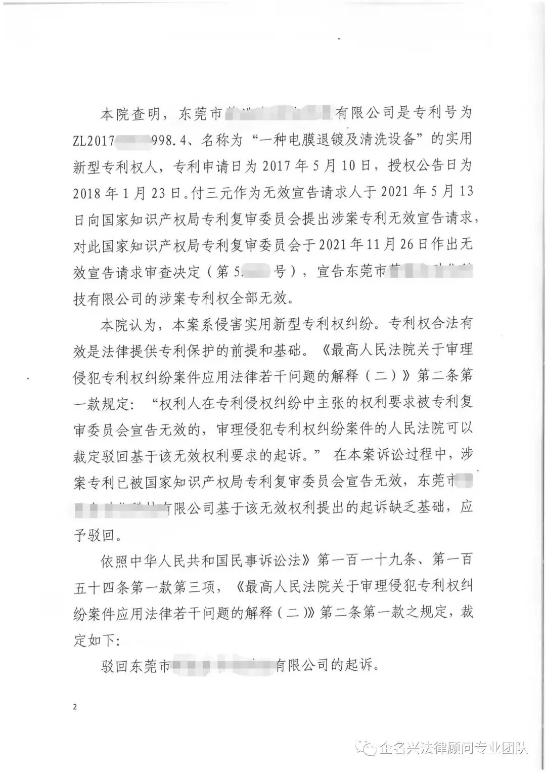
由于提出无效宣告申请在首次提交证据材料以后一个月以内可以对首次提交材料进行补正。于是本律师团队在此期间并未消极等待。而是另向国家知识产权局专利检索咨询中心对涉案专利进行检索,分析评价其专利性,以期能检索到可用于现有技术抗辩的文献资料,为补正无效宣告的材料做好准备。一月后收到检索报告,尽管检索结论认定权利要求1、2、7具备专利法第22条第2款的新颖性,但不具备专利法22条第3款的创造性。权利要求3~6具备专利法第22条第2款的新颖性及第3款的创造性。由于B公司要求保护的是全部权利要求,依此检索结论,被控产品还是对专利权利人要求3~6构成侵权。但该检索报告在对权利要求1进行评述时所引用的比对文件2为一美国专利,在该专利中给出了将等离子处理装置向上投射的启示。至此,完全可以此论证B公司的核心发明点也就是权利要求1不具备专利法22条第3款的创造性,进而宣告专利全部无效。于是本律师团队补正了无效宣告的证据,将该专利列为对比文件1。后来经过口审开庭,恰如本律师团队所料B公司的专利被国家知识产权局专利复审委员会宣告全部无效。
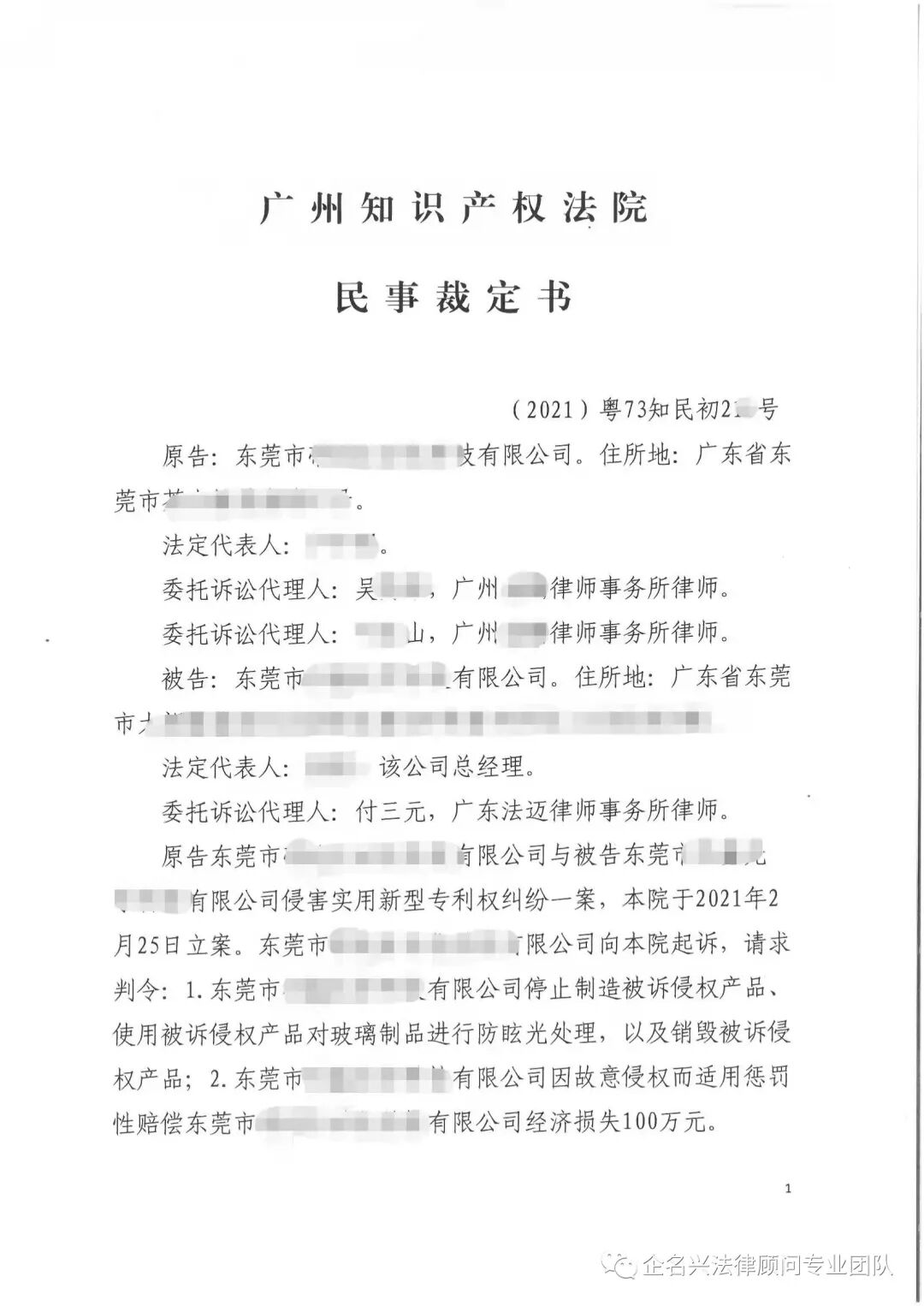
05法院认定
最终,法院认定由于在本案诉讼过程中,涉案专利已被国家知识产权局专利复审委员会宣告无效,B公司基于该无效权利提出的起诉缺乏基础,遂裁定驳回B公司的起诉。
06办案体会
本律师团队在办理本案的过程中,坚定“不抛弃、不放弃”的信念,在苦心筹划的现有技术抗辩计划失败后,另辟蹊径,经无效宣告后的检索报告获得至关重要的对比文件,最终峰回路转,完胜收关。本律师团队坚信每一个案件都有其特殊的突破口,律师工作的宗旨,应该是最大限度地维护当事人的合法权益,不轻信放弃,通过自己的专业服务,最大化地维护当事人合法权益。